Sistem Penyimpanan Tenaga Hibrid 50kw/100kWh

Sistem Penyimpanan Tenaga Hibrid 50kw/100kWh

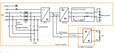
Sistem penyimpanan tenaga hibrid menggabungkan penjanaan tenaga solar, penyimpanan tenaga, dan interaksi grid dalam satu penyelesaian bersepadu. Ia boleh beroperasi dalam kedua-dua mod grid, membekalkan tenaga yang berlebihan ke grid utiliti, dan mod luar grid, menyediakan kuasa sandaran yang boleh dipercayai semasa gangguan atau di kawasan tanpa akses grid yang stabil.
Model:50kW/100kWh; 64kW/128kWh

Hantar Pertanyaan

Penerangan Produk

Ciri -ciri


1. Ketumpatan kuasa tinggi, integrasi tinggi, dan saiz padat dengan mudah

pemasangan;

2. Menyokong Akses DC Photovoltaic dan Konfigurasi Pengawal MPPT,

membentuk mikrogrid PV-ESS yang digabungkan DC;

3. Bateri penyimpanan tenaga dirangsang oleh penukar DC/DC,

menstabilkan voltan bas DC sistem;

Pemantauan pintar dalam talian 4.4g dan wi-fi, membolehkan jauh

pemeriksaan dan mengurangkan tugas di tapak manual;

5. Penggunaan permintaan dengan operasi automatik dan luar grid

Beralih semasa pemotongan puncak dan pengisian lembah, menyokong

Kawalan bersepadu BMS, PCS, dan sistem EMS dengan pelbagai

perlindungan;

6. Kapasiti beban tunggal fasa luar grid, dengan single maksimum

Beban fasa 30 kW;

7. Termasuk beban standard, grid kuasa, pemutus litar akses PV dan

suis pintasan, membentuk pengagihan sistem bersepadu dengan semua-dalam

Satu reka bentuk;

8. termasuk sistem pengurusan STS dan tenaga terbina dalam, dengan

Masa menukar kurang daripada 20 milisaat antara pelbagai kuasa

sumber;

9. Support 1+1 Operasi Selari.






Spesifikasi

Model ESTS50-100KWH-400-A ESTS64-128KWH-400-A
Parameter bateri DC Jenis sel LFP 280AH LFP 314AH
Kapasiti pek dan konfigurasi 14.336KWH/1P16S 16.077KWH/1P16S
Kapasiti bateri dan kuantiti pek 100kWh/7, pilihan 115kWh/8 128kWh/8, pilihan 112kWh/7
Julat voltan bateri 314v ~ 403v 359V ~ 461v
Caj Rated/Pelepasan C-Rate & Current 0.5C, 140A 0.5c, 157a
Indeks kitaran 8000Cls (0.5p, 25 ± 2 ℃,@70%soh)
Titik pemantauan suhu 56 64
Parameter Modul DC Julat voltan sisi voltan rendah 150 ~ 1000V
Voltan minimum kuasa forfull di sisi voltan rendah 340v
Arus dinilai 160a 180a
Kuasa dinilai 50kW 64KW
Parameter PV sisi DC
(Sisi output MPPT)
Kuasa input maksimum 100kW
Arus input maksimum 160a
Voltan Voltan/Sistem Bas Voltan 650V ~ 800V
Suis input 250A/1000VDC/2P, sepadan dengan satu pengawal MPPT photovoltaic yang boleh disambungkan (250A/1000VDC/2P, menyokong MPPTInput tunggal)
Grid-disambungkan
Parameter AC-Side
Kuasa dinilai ac 50kW 64KW
Kuasa maksimum AC 55kw 70.4kW
Arus dinilai 75a 96a
Thdi <3%
Komponen DC <0.5%LPN
Jenis Grid 3W+N+PE
Julat voltan 360VAC ~ 440VAC
Julat kekerapan 45 ~ 55Hz/55 ~ 65Hz
Faktor kuasa -1 ~ 1
Islanded AC-Side
parameter
Kuasa output yang diberi nilai 50kW 64kW
Kuasa output fasa maksimum maksimum 30kW
Voltan output yang dinilai 400v
Kekerapan output yang diberi nilai 50/60Hz
Thdu <3%
Kapasiti beban 110%10 minit
Pemindahan Grid-Island
Konfigurasi Switchgear
Suis pintasan penyelenggaraan 125A/400VAC
Suis beban 125A/400VAC
Suis grid 250A/400VAC
Sts 152a/100kW
Masa menukar <20ms
Parameter sistem Kecekapan sistem maksimum ≥90%
Konsep penyejukan Penyejukan udara pintar
Suhu operasi -30 ~ 55 ℃ -30 ~ 55 ℃ (derating melebihi 40 ° C)
Kelembapan relatif 0 hingga 95%RH, bukan kondensor
Dimensi (l*d*h) 1050 × 1050 × 2050mm
Berat 1350kg
Ipgrade IP54 IP54 (mesin lengkap)
Bunyi bising <70db
Jenis sambungan rangkaian 4G/WIFI/TCP/IP4G/WIFI/ETHERNET TCP/IP
Perlindungan kebakaran Aerosol
Skrin paparan LCD


Teg Panas: Sistem Penyimpanan Tenaga Hibrid
Hantar Pertanyaan
Sila berasa bebas untuk memberikan pertanyaan anda dalam borang di bawah. Kami akan membalas anda dalam masa 24 jam.
X
Kami menggunakan kuki untuk menawarkan anda pengalaman menyemak imbas yang lebih baik, menganalisis trafik tapak dan memperibadikan kandungan. Dengan menggunakan tapak ini, anda bersetuju dengan penggunaan kuki kami. Dasar Privasi