English
Español
Português
русский
Français
日本語
Deutsch
tiếng Việt
Italiano
Nederlands
ภาษาไทย
Polski
한국어
Svenska
magyar
Malay
বাংলা ভাষার
Dansk
Suomi
हिन्दी
Pilipino
Türkçe
Gaeilge
العربية
Indonesia
Norsk
تمل
český
ελληνικά
український
Javanese
فارسی
தமிழ்
తెలుగు
नेपाली
Burmese
български
ລາວ
Latine
Қазақша
Euskal
Azərbaycan
Slovenský jazyk
Македонски
Lietuvos
Eesti Keel
Română
Slovenski
मराठी
Srpski језик
Ciri -ciri produk
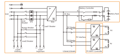
1. Ketumpatan kuasa tinggi, integrasi tinggi, dan saiz padat
dengan pemasangan yang mudah ;
2. menyokong akses dc fotovoltaik dan mengkonfigurasi MPPT
pengawal, membentuk mikrogrid PV-ESS yang digabungkan DC ;
Pemantauan pintar dalam talian 3.4g dan wi-fi, membolehkan
Pemeriksaan Jauh dan Mengurangkan Tugas di Laman Manual ;
4. Penggunaan permintaan dengan operasi automatik
dan beralih luar grid semasa pemotongan puncak dan lembah
mengisi, menyokong kawalan bersepadu BMS, PC, dan
Sistem EMS dengan pelbagai perlindungan ;
5. Termasuk Beban Standard, Grid Kuasa, Litar Akses PV
pemutus dan bypass suis, membentuk bersepadu
pengagihan sistem dengan reka bentuk semua-dalam-satu;
6. Termasuk STS terbina dalam dan Pengurusan Tenaga
sistem, dengan bertukar masa kurang daripada 20 milisaat
antara sumber kuasa berganda;
7. Support 1+1 operasi selari.

|
Spesifikasi |
|||
| Model | ESTS100-200KWH-400-A | ESTS125-225KWH-400-A | |
|
Parameter bateri DC |
Jenis sel | LFP 280AH | LFP 314AH |
| Kapasiti pek dan konfigurasi | 14.336KWH/1P16S | 16.077KWH/1P16S | |
| Kapasiti bateri dan kuantiti pek | 200kWh/14 | 225kWh/14 | |
| Julat voltan bateri | 627V ~ 806V | ||
| Caj Rated/Pelepasan C-Rate & Current | 0.5C, 140A | 0.5c, 157a | |
| Indeks kitaran | 8000CLS (0.5p, 25 ± 2 ℃,@70%SOH) | ||
| Titik pemantauan suhu | 112 | ||
|
Parameter PV sisi DC (Sisi output MPPT) |
Kuasa input maksimum | 200kW | |
| Arus input maksimum | 320a | ||
| Voltan Voltan/Sistem Bas Voltan | 650V ~ 800V | ||
| Suis input | 2pcs 250a/1000vdc/2p, 2p/250a/1000vdc/2p, sepadan dengan 2 unit pengawal pvmppt |
||
|
PC-coonected grid Parameter AC-Side |
Kuasa dinilai ac | 100kW | 125kw |
| Kuasa maksimum AC | 110kW | 137.5kW | |
| Arus dinilai | 152a | 190a | |
| Thdi | <3% | ||
| Komponen DC | <0.5%LPN | ||
| Jenis Grid | 3W+N+PE | ||
| Julat voltan | 360VAC ~ 440VAC | ||
| Julat kekerapan | 45 ~ 55Hz/55 ~ 65Hz | ||
| Faktor kuasa | -1 ~ 1 | ||
|
PCS yang dipandu Parameter AC-Side |
Kuasa output yang diberi nilai | 100kW | 125kw |
| Kuasa output fasa maksimum maksimum | 60kW | ||
| Voltan output yang dinilai | 400v | ||
| Kekerapan output yang diberi nilai | 50/60Hz | ||
| Thdu | <3% | ||
| Kapasiti beban | 110%10 minit | ||
|
Pemindahan Grid-Island Konfigurasi Switchgear |
Suis pintasan penyelenggaraan | 250A/400VAC | |
| Suis beban | 250A/400VAC | ||
| Suis grid | 400A/400VAC | ||
| Sts | 305A/200kW | ||
| Masa menukar | <20ms | ||
|
Parameter sistem |
Kecekapan sistem maksimum | ≥90% | |
| Suhu operasi | -30 ~ 55 ℃ -30 ~ 55 ℃ (derating melebihi 40 ° C) | ||
| Kelembapan relatif | 0 ~ 95%RH, bukan kondensor | ||
| Dimensi (l*d*h) | 1600 × 1050 × 2050mm | ||
| Berat | 2300kg | ||
| Ipgrade | IP54 IP54 (mesin lengkap) | ||
| Bunyi bising | <70db | ||
| Jenis sambungan rangkaian | 4g/wifi/4g/wifi/etherlink | ||
| Perlindungan kebakaran | Aerosol | ||
| Paparan skrin LCD | |||